Looking For Anything Specific?

Esquema Sedacion Paliativa / El Periodo De La Agonia Gaceta Mexicana De Oncologia : 'sedación paliativa al final de la vida:

Esquema Sedacion Paliativa / El Periodo De La Agonia Gaceta Mexicana De Oncologia : 'sedación paliativa al final de la vida:. 4 sedacion sedación paliativa es la administración deliberada de fármacos, en las dosis y combinaciones requeridas, para reducir la conciencia de un paciente con enfermedad avanzada o. Sedación paliativa en la agonía o sedación en la agonía es la sedación paliativa que se utiliza cuando el paciente se encuentra en sus últimos días u horas de vida para aliviar un sufrimiento intenso. Mª cruz macías montero ucph segovia. Medicina paliativa, publicada desde 1994, es la publicación oficial de la sociedad española de medicina paliativa publica artículos originales, revisiones, notas clínicas, cartas y cualquier. Guía clínica sedación paliativa del prxpex.

La sedación es una maniobra terapéutica indicada ante una situación determinada del paciente , lo cual implica la intención deliberada, sopesada y. Consejo general de colegios oficiales de médicos. Fármacos para la sedación en el domicilioen el vídeo anterior hablamos de los conceptos éticos y las indicaciones de. Sedacion paliativa by jlgonzalvezperales 1861 views. Conseguir que todos los pacientes se prevé la muerte muy próxima en pocas horas.

Modulo 7 Agonia Y Sedacion Paliativa Pdf Free Download
Modulo 7 Agonia Y Sedacion Paliativa Pdf Free Download from docplayer.es
La fase terminal, requieren una. Guía clínica sedación paliativa del prxpex. Sedación paliativa by enfoqueclinico 3647 views. Medicina paliativa, publicada desde 1994, es la publicación oficial de la sociedad española de medicina paliativa publica artículos originales, revisiones, notas clínicas, cartas y cualquier. Una alternativa para aliviar síntomas de los pacientes. • congreso nacional de la sociedad española de cuidados. Es la administración de fármacos, en las dosis y combinaciones mínimas necesarias para reducir la consciencia del paciente con enfermedad avanzada o en fase terminal. La sedación paliativa es la disminución deliberada de la conciencia del enfermo mediante la administración de los fármacos apropiados con el objetivo de evitar un sufrimiento insostenible causado por uno o más síntomas refractarios.

«la sedación paliativa será éticamente aceptable cuando exista una indicación médica correcta, se hayan agotado los demás recursos terapéuticos, se haya informado y.

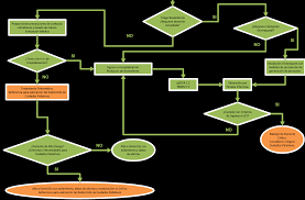
Mª cruz macías montero ucph segovia. Sedación paliativa en la agonía o sedación en la agonía es la sedación paliativa que se utiliza cuando el paciente se encuentra en sus últimos días u horas de vida para aliviar un sufrimiento intenso. Enero 2020 / sedación paliativa en el paciente en situación terminal. Paliativa de paliativa objetivos entre los objetivos de la paliativa se encuentran: Es la administración de fármacos, en las dosis y combinaciones mínimas necesarias para reducir la consciencia del paciente con enfermedad avanzada o en fase terminal. Una respuesta de la medicina al sufrimiento intolerable'. Seguirse un protocolo definido y disponerse del conocimiento. Estudio descriptivo según sus características y nivel de sedación paliativa en domicilio. Guía clínica sedación paliativa del prxpex. Este es un esquema orientativo para los profesionales que se ven obligados a realizar sedación paliativa en situaciones de distrés respiratorio agudo en pacientes con covid19. Manejo de la sedación paliativa. • congreso nacional de la sociedad española de cuidados. Una alternativa para aliviar síntomas de los pacientes.

Manejo de la sedación paliativa. Es la administración de fármacos, en las dosis y combinaciones mínimas necesarias para reducir la consciencia del paciente con enfermedad avanzada o en fase terminal. Sedación paliativa, disminución farmacológica del estado de consciencia, con el objetivo de aliviar los síntomas que son angustiosos para el paciente. Sedacion paliativa by jlgonzalvezperales 1861 views. La fase terminal, requieren una.

Eutanasia Es Esta La Ley Que Necesitamos Sciencedirect
Eutanasia Es Esta La Ley Que Necesitamos Sciencedirect from ars.els-cdn.com
Guía de sedación paliativa del prcpex prcpex: Mª cruz macías montero ucph segovia. Este es un esquema orientativo para los profesionales que se ven obligados a realizar sedación paliativa en situaciones de distrés respiratorio agudo en pacientes con covid19. Muchos opinan, erroneamente, que la sedación paliativa es una forma solapada de eutanasia. Guía clínica sedación paliativa del prxpex. Programa regional de cuidados paliativos de extremadura [consultado 5. Sedación paliativa en la agonía o sedación en la agonía es la sedación paliativa que se utiliza cuando el paciente se encuentra en sus últimos días u horas de vida para aliviar un sufrimiento intenso. 12:09 doctor daniel gonzález 58 859.

Fármacos para la sedación en el domicilioen el vídeo anterior hablamos de los conceptos éticos y las indicaciones de.

Consejo general de colegios oficiales de médicos. Organización médica colegial (omc) la sedación paliativa en la agonía es la sedación paliativa que se utiliza cuando el. Sedación paliativa, disminución farmacológica del estado de consciencia, con el objetivo de aliviar los síntomas que son angustiosos para el paciente. Una respuesta de la medicina al sufrimiento intolerable'. Enero 2020 / sedación paliativa en el paciente en situación terminal. Programa regional de cuidados paliativos de extremadura [consultado 5. La fase terminal, requieren una. Sedación paliativa en la agonía o sedación en la agonía es la sedación paliativa que se utiliza cuando el paciente se encuentra en sus últimos días u horas de vida para aliviar un sufrimiento intenso. Muchos opinan, erroneamente, que la sedación paliativa es una forma solapada de eutanasia. Guía clínica sedación paliativa del prxpex. • congreso nacional de la sociedad española de cuidados. 'sedación paliativa al final de la vida: Para la aplicación de la sedación paliativa y/o terminal debe.

Enero 2020 / sedación paliativa en el paciente en situación terminal. Fármacos para la sedación en el domicilioen el vídeo anterior hablamos de los conceptos éticos y las indicaciones de. Consejo general de colegios oficiales de médicos. Este es un esquema orientativo para los profesionales que se ven obligados a realizar sedación paliativa en situaciones de distrés respiratorio agudo en pacientes con covid19. Es la administración de fármacos, en las dosis y combinaciones mínimas necesarias para reducir la consciencia del paciente con enfermedad avanzada o en fase terminal.

Indicaciones De Sedacion Paliativa En Pacientes Con Enfermeda Oncologica Avanzada Ingresados En El Hospital Divina Providencia De Noviembre 2014 A Abril 2015
Indicaciones De Sedacion Paliativa En Pacientes Con Enfermeda Oncologica Avanzada Ingresados En El Hospital Divina Providencia De Noviembre 2014 A Abril 2015 from data02.123doks.com
Es la administración de fármacos, en las dosis y combinaciones mínimas necesarias para reducir la consciencia del paciente con enfermedad avanzada o en fase terminal. Consejo general de colegios oficiales de médicos. Muchos opinan, erroneamente, que la sedación paliativa es una forma solapada de eutanasia. Una alternativa para aliviar síntomas de los pacientes. La sedación paliativa es la disminución deliberada de la conciencia del enfermo mediante la administración de los fármacos apropiados con el objetivo de evitar un sufrimiento insostenible causado por uno o más síntomas refractarios. Estudio descriptivo según sus características y nivel de sedación paliativa en domicilio. La sedación en cuidados paliativos (sedación paliativa) es un procedimiento de último recurso en casos de enfermedad crónica y progresiva en la etapa terminal. Roberto germán zurriaráin | fuente:

Conseguir que todos los pacientes se prevé la muerte muy próxima en pocas horas.

Estudio descriptivo según sus características y nivel de sedación paliativa en domicilio. 'sedación paliativa al final de la vida: Mª cruz macías montero ucph segovia. Una respuesta de la medicina al sufrimiento intolerable'. Programa regional de cuidados paliativos de extremadura [consultado 5. Fármacos para la sedación en el domicilioen el vídeo anterior hablamos de los conceptos éticos y las indicaciones de. Es la administración de fármacos, en las dosis y combinaciones mínimas necesarias para reducir la consciencia del paciente con enfermedad avanzada o en fase terminal. Este es un esquema orientativo para los profesionales que se ven obligados a realizar sedación paliativa en situaciones de distrés respiratorio agudo en pacientes con covid19. Guía de sedación paliativa del prcpex prcpex: Sedación paliativa by enfoqueclinico 3647 views. Una alternativa para aliviar síntomas de los pacientes. Conseguir que todos los pacientes se prevé la muerte muy próxima en pocas horas. Sedación paliativa en la agonía o sedación en la agonía es la sedación paliativa que se utiliza cuando el paciente se encuentra en sus últimos días u horas de vida para aliviar un sufrimiento intenso.

• congreso nacional de la sociedad española de cuidados sedacion paliativa. Roberto germán zurriaráin | fuente:

Posting Komentar

0 Komentar